248 posts in this topic

31 минуту назад, paladinuz сказал:

Это грозит нам вымиранием

да   Жизнь опасная штучка от нее умирают

да и смысла в  Жизни тоже нет

Edited by Алех
0

Share this post


Link to post
Share on other sites
1 минуту назад, Алех сказал:

да смысла в  Жизни тоже нет

как знать. смысл жизни то появляется не само по себе и не имеет инструкции по применению и его ищут все и лишь те проигрывают кто ищет его слишком усердно.

кто то из великих сказал как то

"легко быть великим сидя на горе Фудзи

и совсем тяжело быть им сидя в базаре"

0

Share this post


Link to post
Share on other sites

Запретные превращения элементов

В науке есть свои запретные темы, свои табу. Сегодня мало кто из ученых осмелится заниматься исследованием биополей, сверхмалых доз, структуры воды… Области сложные, мутные, трудно поддающиеся. Здесь легко потерять репутацию, прослыв лжеученым, а уж о получении гранта говорить не приходится. В науке нельзя и опасно выходить за рамки общепринятых представлений, покушаться на догмы. Но именно усилия смельчаков, готовых быть не такими, как все, порой прокладывают новые дороги в познании.

Мы не раз наблюдали, как по мере развития науки догмы начинают пошатываться и постепенно приобретают статус неполного, предварительного знания. Так, и не раз, было в биологии. Так было в физике. То же самое мы наблюдаем в химии. На наших глазах истина из учебника «состав и свойства вещества не зависят от способов его получения» рухнула под натиском нанотехнологий. Оказалось, что вещество в наноформе может кардинально изменить свойства — например, золото перестанет быть благородным металлом.

Сегодня мы можем констатировать, что есть изрядное число экспериментов, результаты которых невозможно объяснить с позиций общепринятых воззрений. И задача науки — не отмахиваться от них, а копать и пытаться добраться до истины. Позиция «этого не может быть, потому что не может быть никогда» удобная, конечно, но она ничего не может объяснить. Более того, непонятные, необъяснимые эксперименты могут стать предвестниками открытий в науке, как это уже случалось. Одна из таких горячих в прямом и переносном смысле тем — так называемые низкоэнергетические ядерные реакции, которые сегодня именуют LENR — Low-Energy Nuclear Reaction.

Мы попросили доктора физико-математических наук Степана Николаевича Андреева из Института РАН общей физики им. А.М. Прохорова познакомить нас с существом проблемы и с некоторыми научными экспериментами, выполненными в российских и западных лабораториях и опубликованными в научных журналах. Экспериментами, результаты которых мы пока объяснить не можем.

0

Share this post


Link to post
Share on other sites

Реактор «E-Сat» Андреа Росси

В середине октября 2014 года мировое научное сообщество было взбудоражено новостью — вышел отчет Джузеппе Леви, профессора физики Болонского университета, и соавторов о результатах тестирования реактора «E-Сat», созданного итальянским изобретателем Андреа Росси.

Напомним, что в 2011 году А.Росси представил на суд общественности установку, над которой он работал многие годы в сотрудничестве с физиком Серджо Фокарди. Реактор, названный «E-Сat» (сокращенно от английского Energy Catalizer), производил аномальное количество энергии. В течение последних четырех лет «E-Сat» тестировали разные группы исследователей, поскольку научное сообщество настаивало на независимой экспертизе.

Реактор представлял собой керамическую трубочку длиной 20 см и диаметром 2 см. Внутри реактора были расположены топливный заряд, нагревательные элементы и термопара, сигнал с которой подавался на блок управления нагревом. Питание к реактору подводили от электрической сети с напряжением 380 Вольт по трем жаропрочным проводам, которые разогревались докрасна во время работы реактора.

Топливо состояло в основном из порошка никеля (90%) и алюмогидрида лития LiAlH4 (10%). При нагревании алюмогидрид лития разлагался и выделял водород, который мог поглощаться никелем и вступать с ним в экзотермическую реакцию.

 

s20150827 zapret2.jpg

1. Реактор «E-Cat» Андреа Росси в работе. Изобретатель не раскрывает, как устроен реактор. Однако известно, что внутри керамической трубки размещены топливный заряд, нагревательные элементы и термопара. Поверхность трубки ребристая, чтобы лучше отводилось тепло

 

 

В отчете сообщалось, что общее количество тепла, выделенное устройством за 32 дня непрерывной работы, составило около 6 ГДж. Элементарные оценки показывают, что энергоемкость порошка более чем в тысячу раз превышает энергоемкость, например, бензина!

В результате тщательных анализов элементного и изотопного состава эксперты надежно установили, что в отработанном топливе появились изменения в соотношениях изотопов лития и никеля. Если в исходном топливе содержание изотопов лития совпадало с природным: 6Li — 7,5%, 7Li — 92,5%, то в отработанном топливе содержание 6Li увеличилось до 92%, а содержание 7Li уменьшилось до 8%.

Столь же сильными были искажения изотопного состава для никеля. Например, содержание изотопа никеля 62Ni в «золе» составило 99%, хотя в исходном топливе его было всего 4%. Обнаруженные изменения изотопного состава и аномально высокое тепловыделение указывали на то, что в реакторе, возможно, протекали ядерные процессы. Однако никаких признаков повышенной радиоактивности, характерной для ядерных реакций, не было зафиксировано ни во время работы устройства, ни после его остановки.

Процессы, протекающие в реакторе, не могли быть ядерными реакциями деления, поскольку топливо состояло из стабильных веществ. Реакции синтеза ядер также исключаются, ведь с точки зрения современной ядерной физики температура 1400оС ничтожно мала для преодоления сил кулоновского отталкивания ядер. Именно поэтому использование нашумевшего термина «холодный термояд» для подобного рода процессов — ошибка, которая вводит в заблуждение.

Вероятно, здесь мы сталкиваемся с проявлениями нового типа реакций, в которых происходят коллективные низкоэнергетические превращения ядер элементов, входящих в состав топлива. Оценка энергий таких реакций дает величину порядка 1-10 кэВ на нуклон, то есть они занимают промежуточное положение между «обычными» высокоэнергетическими ядерными реакциями (энергии более 1 МэВ на нуклон) и химическими реакциями (энергии порядка 1 эВ на атом).

Пока что никто не может удовлетворительно объяснить описанный феномен, а гипотезы, выдвигаемые множеством авторов, не выдерживают критики. Чтобы установить физические механизмы нового явления, необходимо тщательно изучить возможные проявления подобных низкоэнергетических ядерных реакций в различных экспериментальных постановках и обобщить полученные данные.

Тем более что подобных необъясненных фактов за многие годы накопилось весомое количество. Вот лишь некоторые из них.

By99Gjdpqhh7enb0EuB-vCQXevXKAl0gkVXP-0vVIRc1PrwAFtf2EQXpnQ9Uc9PNQ-c_-uIB4SN6R8Kj1wKTeZUD5_Ou7vC6RxXKgYC0hxkVT3fTOZ9JB_Dz88wJWp_tJKv6Tvl-EuKyyySuQFr1Mg (1).jpg

0

Share this post


Link to post
Share on other sites
10 часов назад, paladinuz сказал:

Ну а если предположить что имеющему базовые навыки научной или даже инженерной работы привили ложные знания. 

Эти люди так и предполагают, но их знания:

10 часов назад, paladinuz сказал:

Наука – не религия! Нельзя просто верить в знания – знания должны подтверждаться практикой!

именно подтверждаются практикой или серьёзным другим обоснованием, но никак не религиозным поклонением перед знанием. Как пример: любой грамотный инженер знает, что жидкости сжимаются. Как несжимаемый объект они рассматриваются только на уровне общеобразовательной средней школы.

Да и подобные псевдоучёные именно базируют свои измышления и прочие никому не нужные изыскательские "подвиги" как-раз таки на основе знаний общеобразовательной средней школы. Редко кто из них имеет законченное высшее в областях естествознания или инженерии, только разве что гуманитарное.

Лично знаком с несколькими подобными личностями. Почему они стали такими? Почему-то они решили, что "достойны большего"(c), к встраиванию в социум "душа не лежит", не хотят унижаться (как они считают), деньги достойно зарабатывать и выкладываться в работе не приучены, но душа-то - она-то что-то там требует!!! Поэтому решают создать прославленный образ "сумасшедшего учёного", ну или подобного персонажа с небольшой, как они считают, сумасшедшинкой. Создавая массу проблем родным, близким и окружающим с избавлением от проблем (бытовых например) себя любимых. Им требуется элемент поклонения от окружающих. Обыкновенная гордыня и мания величия. То есть небольшое психическое расстройство, обычно заводящее в тупик к концу жизни.

2

Share this post


Link to post
Share on other sites
12 часов назад, eugeen13 сказал:

Да и подобные псевдоучёные именно базируют свои измышления и прочие никому не нужные изыскательские "подвиги" как-раз таки на основе знаний общеобразовательной средней школы. Редко кто из них имеет законченное высшее в областях естествознания или инженерии, только разве что гуманитарное.

Халявы за чужой счет, без лишних телодвижений и чтобы сразу и сейчас же. Личности такого склада ума существуют повсеместно, и не только в научном мире, они есть (их их много) и в рядах так называемых альтернативщиков, тот же Левашов, Антонов, и т.д. своими действами и толкованиями, не знанием элементарных школьных догматов вредят похлеще иных защитников официальной науки. Да то же Ацюковский что предоставил свою теорию является ярым коммунистом и помоему мнению тоже вредит в продвижении его трудов.

0

Share this post


Link to post
Share on other sites
В Friday, November 16, 2018 в 00:52, paladinuz сказал:

На наших глазах истина из учебника «состав и свойства вещества не зависят от способов его получения» рухнула под натиском нанотехнологий.

Не думаю что так, просто посмотрели чуть глубже ;) , да и тема эфира скорее больше филосовское понятие

0

Share this post


Link to post
Share on other sites
10 часов назад, ii-hum сказал:
Спойлер

 

а чего ее защищать - она сама прекрасно себя защищает, потому как это в наших условиях бизнес, и очень жестокий. попробуйте прилюдно сказать какому-нибудь "маститому" ученому, что он на свои разработки получил уже миллиарды сум, а в результате Республика не получила обещанных результатов - Вы наживете смертельного врага, который не остановится ни перед чем чтобы Вас уничтожить.

попробуйте прилюдно сказать профессору, что он ни хрена не понимает в том что он делает, и если Вы сотрудник одного с ним учебного заведения, готовьтесь к тому что Вас как минимум подставят (например жалоба студентки на сексуальные домогательства), а максимум расправятся физически, т.к. я встречал на своем веку профессоров тесно связанных с нашей оргпреступностью.

я не хочу защищать то насквозь прогнившее и уродливое тепличное растение называемое у нас наукой. 

Сейчас наши "ученые бараны" пугливо обсуждают в кулуарах предстоящий перенос НИИ в поселок Улугбек. Какая-то одиозная личность целенонаправленно хочет прибрать к своим рукам район Академгородка, для этого и лоббируется предложение о переносе НИИ в Улугбек и запланирована прокладка наземной линии метро через Академгородок, чтобы поднять цены на будущие вновь строящиеся дома . Большего вредительства для науки в Узбекистане не было за все время с 1917 года !  Уничтожить научную инфраструктуру ,в которую при советской власти были вложены колоссальные средства, а взамен предоставить офисные помещения в Улугбеке - это вредительство ! Рабочее место 1 современного физика-химика-биолога может стоить 100 тысяч долларов и более, где у Узбекистана деньги на оснащение новых лабораторий взамен разрушенных старых?!!!

 

 

Как ни прискорбно, наука у нас в республике и в общем, по миру, нацелена не на познании мира и новых открытиях а в суете, у тех что имеют выходы на многомиллионные контракты для распила средств (токамаки, фазотроны, хабблы, ЦЕРНы, космическое "миссионерство" зондов и прочее) всё в шоколаде и премиях а те что остались на задворках (коими являются наши уважаемые "научные доктора и профессоры") мирового честославия и дележа средств, по мере сил и фантазии , пытаются выдоить все из народного кармана. 

В такой ситуации когда всё в науке запостулировано, истины (сотниметровые формулы, неясные словосочетания, замудрённые концепции) которые подвластны только "избранным" вельможам и выход за рамки надуманной концепции строения вселенной и материи, грозит нечаянными выбросами из кабинетов в худшем случае

Спойлер

 

Стефан МАРИНОВ

(Stefan MARINOV)

1931 - 15.07.1997

Болгарский гений, физик профессор Стефан МАРИНОВ в последние годы своей жизни работал в Австрийском городе Грац.

Он описал явление двухкомпонентности магнитного поля, то есть наличия кроме известного векторного магнитного поля еще и скалярной составляющей. На основе своей теории он построил ряд экспериментальных приборов, среди которых "мотор Маринова".

Ему принадлежит открытие способа определения абсолютного движения Земли в эфире. Им определена скорость этого движения - 360+- 30 км/с. Этим своим экспериментом профессор Маринов полностью и окончательно опроверг эйнштейновскую СТО, показав, что скорость света складывается по закону Галилея.

Измерив скорость света в одну сторону профессор Маринов показал всю лживость постулатов СТО.

В течение длительного времени, в 1970-1980-х годах, Стефаном Мариновым была осуществлена целая серия различных экспериментов по измерению однонаправленной скорости света по методикам, принципиально отличающимся от идеи эксперимента Майкельсона - Морли. Результаты экспериментов С. Маринова с вращающимися дисками свидетельствуют в пользу факта движения Земли в абсолютном пространстве (т.е. относительно неподвижного эфира) со скоростью порядка 360 км/с. Свой фундаментальный эксперимент проф. Маринов осуществил в 1979 году в Брюсселе [1, 2].

Авторское наименование эксперимента - “coupled mirrors” experiment (эксперимент со связанными зеркалами). Следует признать, что в техническом отношении эксперимент весьма сложен и требует тщательной настройки как механических, так и оптических систем аппаратуры. Основная идея заключается в регистрации изменения скорости прохождения луча света заданного расстояния между двумя синхронно вращающимися зеркалами. При этом С. Мариновым было установлено, что скорость света, измеренная вдоль выбранного направления на земной поверхности, различна в разное время суток (а значит, - при разной ориентации относительно абсолютного пространства).

По мнению С. Маринова, “в последнее время, точнее - десятилетия, постулат Эйнштейна о постоянстве скорости света вдоль всех направлений в любых инерциальных системах отсчета приобрел столь устойчивую популярность, что для большей части физиков эта проблема оказалась закрытой, как, скажем, проблема вечного двигателя. Тем не менее, до настоящего времени экспериментального доказательства этого эйнштейновского постулата в пределах первого порядка точности в отношении v/c нет. Исторический эксперимент Майкельсона - Морли, обеспечивающий неприкосновенность догмы о постоянстве скорости света, дает, как известно, точность второго порядка в v/с, но эффекты первого порядка, на самом деле, при этом не могут быть обнаружены. Таким образом, отрицательные результаты опыта Майкельсона - Морли не могут трактоваться как решающее доказательство в пользу концепции постоянства скорости света”.

Обнаруженная анизотропия позволяет выделить направление, совпадающее с направлением движения солнечной системы относительно фонового микроволнового радиоизлучения Вселенной (реликтового фона). Практически каждый год физики находят все новые и новые подтверждения открытиям Стефана Маринова, например, в 2007 году была найдена анизотропия скорости света по отношению к фоновому космическому излучению (CMB) по Комптон-эффекту [10]

Стефан Маринов явился основателем и директором Института фундаментальной физики в г. Грац (Австрия).

Свои исследования С. Маринов завершить не успел. 15 июля 1997г. профессор Стефан Маринов погиб, будучи по одной из версий, выброшенным неизвестным из окна университетской библиотеки в центре г. Грац [3, 4, 5], по другой, согласованной с местными властями - покончил жизнь самоубийством. Странным является поведение полиции, которая не сообщила родственникам Маринова о его смерти, хотя все координаты их имелись в полиции [4]. Его сын - замминистра промышленности Болгарии М. Маринов узнал о гибели отца от его друга только через 2 недели, когда проведение судмедэкспертизы уже проблематично. Преступника не нашли, а дело закрыли, как это было уже не раз в случаях покушения на жизнь изобретателей, опровергавших догматы эйнштейновской теории.

 

а в лучшем попросту объявят сумасшедшим или обвинен в сексуальном домогательстве (это нынче в моде), развитие цивилизации не возможна, человек  обвешен микрочипами и телеметрией но лишенный основополагающего знания себя и мира, является тем же неандертальцев с пластиковой карточкой в руках вместо дубины (и карточка и дубинка есть добыча). 

 

0

Share this post


Link to post
Share on other sites
В 17.11.2018 в 09:09, Farta сказал:

Не думаю что так, просто посмотрели чуть глубже ;) , да и тема эфира скорее больше филосовское понятие

Да хоть бы так, но оказывается то !!!!! что именно стоит смотреть ГЛУБЖЕ чем есть на самом деле и дело тут не в эфире а в самой концепции запуганности и тирании догм в науке, где кучка ортодоксальных ученых облаченных в мантии и наряженные премиями и наградами, запрещают выход за границу ИХ мировозрения. Вот в чем проблема. Новые идеи губятся на корню. и без шанса на хоть малейшее разъяснения ВНЕ постулатов господина  Эйнштейна. 

0

Share this post


Link to post
Share on other sites
В Sunday, November 18, 2018 в 19:58, paladinuz сказал:

Новые идеи губятся на корню

'Старый конь борозды не испортит', 'один старый друг лучше двух новых', и т.д....весьма мудрые народные пословицы. Что же касается Нового, то  тут уместно известное изречение 'революция только тогда чего-нибудь стоит, когда она умеет защищаться'(с). Новые идеи должны быть полезны, отвечать на конкретные вопросы и тогда 'народ потянется...' 

1

Share this post


Link to post
Share on other sites
3 минуты назад, Farta сказал:

'Старый конь борозды не испортит', 'один старый друг лучше двух новых', и т.д....весьма мудрые народные пословицы. Что же касается Нового, то  тут уместно известное изречение 'революция только тогда чего-нибудь стоит, когда она умеет защищаться'(с). Новые идеи должны быть полезны, отвечать на конкретные вопросы и тогда 'народ потянется...' 

то же верно но как говорится против лома нет приёма уж тем более при наличии административного ресурса у ортодоксального научного клана, новичкам даже заикнуться не дадут ни то чтобы даже защищаться. Я считаю это не правильно.

конкретика для народа будет при любом исходе этой битвы но вопрос какой ценой.

0

Share this post


Link to post
Share on other sites

килограммов больше нет 

из сюрреализма думаете

а это правда

теперь мы привязаны к формуле и к математическим исчислениям.

0

Share this post


Link to post
Share on other sites
В 17.11.2018 в 09:09, Farta сказал:

да и тема эфира скорее больше филосовское понятие

Ну почему-же?:icon_eek: Периодически в эфир выхожу и даже позывные нашего форумчанина "Викария" из Польши иногда вижу.

0

Share this post


Link to post
Share on other sites
9 часов назад, paladinuz сказал:

килограммов больше нет 

как это нет..определение эталон 1кГ теперь определяют по другому что повышает точность измерения ...образцовую меру 1метр в виде Х еще в 1960г отменили

и перешли на другой вид определения эталона 1Метр ..что изменилось в нашей жизни ...повысилась точность и т.д. 

1

Share this post


Link to post
Share on other sites

Структура эфира
Изложенная  выше  методология  позволяет  подойти  к  определению
свойств эфира. 
Основные  свойства  эфира  как  мировой  среды,  являющейся  основой
строения  всех  видов  вещества  и  ответственной  за  все  виды
взаимодействий,  необходимо  выводить  только  на  базе  анализа  общих
свойств  реального  мира.  Учитывая  также,  что  эфир  предполагается
мировой  средой,  т.е.  средой,  заполняющей  все  мировое  пространство, 
для  определения  его  свойств  необходимо  проанализировать  наиболее
характерные  свойства  вакуума  космического  пространства.  А, 
учитывая,  что  элементы  эфира  следует  считать  одновременно
строительным  материалом  всех  материальных  образований,  в  том  числе
наименьших  из  исследованных –  элементарных  частиц  вещества,  для
определения  свойств  элементов  эфира  необходимо  проанализировать
наиболее  общие  стороны  взаимодействия  элементарных  частиц
вещества. 
При  определении  свойств  эфира  из  общих  свойств  реального  мира
следует  учесть,  что  материя,   пространство  и  время  являются
инвариантами,  следовательно,  никаких  особых  свойств  на  уровне
микромира  и  на  уровне  эфира  ни  у  материи,  ни  у  пространства,  ни  у
времени  нет.  А  это  значит,  что  эфир  подчиняется  тем  же  физическим
законам,  что  макро-  и  микромир.  Отсюда  сразу  же  вытекает,  что  эфир
должен  представлять  собой  одну  из  обычных  сред –  твердое  тело, 
жидкость  или  газ,  ибо  никаких  других  сред  в  макромире  нет.  При  этом
из  всего  бесконечного  разнообразия  свойств  реального  мира  в  первую 

очередь  необходимо  учитывать  свойства,  связанные  с  передачей
энергии взаимодействий и со структурными преобразованиями материи. 
Рассмотрим  характерные  явления  макромира  и  вытекающие  из  них
требования  к  эфиру  как  к  среде,  заполняющей  все  мировое
пространство. 
Из практики естествознания известно, что космическое пространство
является  изотропным  по  отношению  к  распространению  любых
энергетических  полей  и  возмущений.  Из  этого  свойства  космического
пространства  сразу  вытекает  изотропность  заполняющей  его  среды,  а
также  свойство  этой  среды  заполнять  естественным  образом  это
пространство без пустот и дислокаций. 
В самом деле, в космическом пространстве в среднем равномерно во
всех  направлениях  распространяются  свет,  радиоволны  и
гравитационные  поля.  Электрические,  магнитные  и  ядерные  поля  также
никакому  направлению  в  пространстве  не  отдают  предпочтения.  Таким
образом,  нет  никакого  основания  приписывать  пространству,  а
следовательно,  и  среде,  его  заполняющей  в  отсутствие  вещества,  какую
бы то ни было анизотропность. 
Отсутствие  анизотропности  в  среде,  заполняющей  космическое
пространство,  означает,  что  эта  среда  не  может  быть  ни  жидкостью,  ни
твердым  телом,  как  это  предполагалось  многими  авторами  ранее.  В
условиях  невесомости  жидкость  под  действием  сил  поверхностного
натяжения  должна  собираться  в  шары,  что  привело  бы  к  образованию
пустот  между  шарами.  Для  любого  реального  физического  твердого
тела  характерны  те  или  иные  дислокации.  И  то,  и  другое  привело  бы  к
неравномерному распределению полей в вакууме. 
Однако  эфир  может  являться  газоподобным  телом,  так  как  такое
тело  обладает  свойством  естественным  образом  заполнять  все
предоставленное  ему  пространство  без  пустот  и  дислокаций,  и  даже
усреднять свое распределение, если оно почему-либо нарушено. 
Из  факта  малого  сопротивления  эфира  движению  тел,  в  частности, 
вытекает,  что  эфир  должен  обладать  относительно  малой  плотностью  и
малой  вязкостью.  Если  бы  эфир  обладал  большими  силами  сцепления
между  своими  частями,  это  сказалось  бы  на  движении  планет,  однако
этого  не  наблюдается.  Газоподобная  среда  хорошо  удовлетворяет  и
данному требованию в отличие, например, от твердого тела. 
Известные  большие  скорости  распространения  возмущений  в
пространстве  заставляют  полагать  у  эфира  большую  упругость,  что  и
являлось  причиной  того,  что  некоторые  авторы  считали  эфир  твердым
телом.  Однако  большая  упругость  характерна  не  только  для  твердого
тела,  но  и  для  любого  тела  при  условии,  что  энергия  взаимодействий 

между  его  частицами  носит  реактивный  характер  и  не  переходит  в
тепло,  т.е.  среда  обладает  малыми  потерями.  Требованиям  большой
упругости отвечают и твердое тело, и жидкость, и газ. 
Таким  образом,  по  совокупности  всех  требований  свойствам
макромира удовлетворяет только газоподобная среда. 
Рассмотрим  некоторые  характерные  явления  микромира  и
вытекающие из них требования к элементу среды. 
Как  известно,  так  называемые  элементарные  частицы  вещества
обладают  свойством  взаимного  преобразования.  Известно  даже
выражение, что любая элементарная частица состоит из всех остальных, 
т.е.  в  результате  взаимодействия  между  собой  двух  или  более  частиц
может  быть  получен  весьма  широкий  спектр  частиц  другого  вида.  При
этом  не  существует  таких  элементарных  частиц,  которые  не  могли  бы
быть  разложены  на  другие  или  не  получались  бы  в  результате  деления
других  частиц.  Не  существует  также  раздельных  групп  частиц,  не
переходящих  друг  в  друга.  Все  это  означает,  что  все  элементарные
частицы вещества состоят из одних и тех же частей, из одного и того же
строительного  материала,  а  известный  экспериментальный  факт
«рождения»  частиц  в  вакууме  при  определенном  соотношении  полей
может  рассматриваться  как  факт  организации  этого  же  строительного
материала,  содержащегося  в  вакууме,   в  элементарные  частицы
вещества.  Если  бы  такого  материала  в  вакууме  не  было,  то  и  не  из  чего
было  бы  им  образовываться.  Следовательно,  налицо  единство  материи
физического вакуума и материи элементарных частиц вещества. 
Рассмотрение  взаимодействий  частиц  вещества  друг  с  другом,  в
результате  которых  происходит  преобразование  их  форм  и  видов, 
показывает,  что  эти  взаимодействия  являются  результатом
механического  перемещения  частиц  в  пространстве.  При  этих
взаимодействиях  сохраняются  все  механические  параметры– энергия  и
импульс.  Если  считать  материю  неуничтожимой,  то  имеющий  место  в
ряде  соударений  дефект  масс  может  быть  отнесен  за  счет  перехода
части  материи  из  состава  частиц  в  окружающую  их  среду. 
Следовательно,  в  основе  взаимодействия  элементарных  частиц
вещества лежат законы механики. 
Части  элементарных  частиц  вещества  также  перемещаются  в
пространстве  в  составе  самих  этих  элементарных  частиц.  Это
упорядоченное  движение  наблюдаемо  современными  измерительными
средствами.  После  же  того,  как  в  результате  взаимодействия  и
преобразования «элементарных  частиц»  вещества  часть  материи
перешла  из  состава  частиц  в  окружающую  среду,  что  проявляется  как
дефект  масс,  эта  часть  материи  на  современном  уровне  измерительной 
106 
техники  становится  не  наблюдаемой  современными  приборами.  Это  не
означает,  однако,  ее  отсутствия,  а  факт  ненаблюдаемости  должен
рассматриваться  как  временный:  может  статься,  что  рано  или  поздно
соответствующие  приборы  будут  созданы  и  то,  что  сегодня  наблюдать
нет возможности, в будущем станет наблюдаемым. 
В  свое  время  известный  физик  Понтекорво,  столкнувшись  с
дефектом  масс,  решил,  что  недостающую  массу  уносит  малая  частица, 
не  имеющая  заряда.  По  аналогии  с  нейтроном  он  назвал  ее«нейтрино», 
что  означает «маленький  нейтрон».  Принципиально  не  должно  быть
возражений  против  такой  трактовки  дефекта  масс.  Однако  следует
обратить  внимание  и  на  другую  возможность –  рассеивания
освободившегося  эфира  в  окружающем  пространстве  без  образования
новых  частиц.  Эта  возможность  до  настоящего  времени  не  учитывалась
физикой. 
Таким  образом,  представление  об  эфире  как  о  газоподобной  среде
может  быть  принято  и  на  основании  анализа  поведения  элементарных
частиц при их взаимодействиях. 
Возникает  вопрос,  каким  же  образом  частицы  эфира  могут
удерживаться  в  составе  элементарных  частиц  вещества,  если  эфир
является  газом?  Ответ  на  этот  вопрос  несложен,  если  учесть,  что
элементарные  частицы  вещества  представляют  собой  тороидальные
вихревые  образования  уплотненного  газоподобного  эфира.  Основанием
для  подобного  утверждения  служит  то  обстоятельство,  что  именно
тороидальные  вихри  являются  единственной  формой  движения, 
способной удержать в замкнутом объеме уплотненный газ. 
Различие  удельной  массы  элементарных  частиц  вещества  требует
допущения  сжимаемости  среды  в  широких  пределах –  свойство, 
которым  обладает  только  газоподобная  среда.  Значительные  силы  и
энергии  взаимодействий  между  телами  легко  можно  объяснить
большими  давлениями  и  силами  упругости,  которыми  способен
обладать  газ  благодаря  высокой  скорости  перемещения  в  пространстве
его частиц. 
Совместное  рассмотрение  всех  перечисленных  свойств  реального
мира  позволяет  прийти  к  однозначному  выводу  о  том,  что  эфир – 
мировая  среда,  заполняющая  все  мировое  пространство,  образующая
все  виды  вещества  и  ответственная  за  все  виды  взаимодействий, 
представляет  собой  реальный,  т.е.  вязкий  и  сжимаемый,  газ.  Этот  газ
состоит  из  существенно  более  мелких,  чем  элементарные  частицы
вещества,  частиц,  которые  целесообразно  назвать  так,  как  они
назывались  в  древности  Демокритом,  -  а’мерами,  т.е.  физически
неделимыми  частями  материи.  Разумеется,  свойством  неделимости  они 
наделены  условно,  временно,  до  накопления  сведений  о  разнообразии
амеров и их взаимных превращениях и преобразованиях.

Вывод:  эфир– газоподобное тело со свойствами реального газа. 
 
Перемещения  амеров  в  пространстве  и  их  взаимные  соударения
заставляют  полагать,  что  для  частей  амеров  также  характерны  законы
механики  и  что  части  амеров  также  образуют  среду,  заполняющую
мировое  пространство.  Эта  среда  также  газоподобна,  ее  элементы
мельче  амеров,  а  скорости  перемещения  в  пространстве  существенно
выше,  чем  скорости  перемещения  амеров.  Совокупность  этих  частиц  в
пространстве  представляет  собой  эфир-2,  более  тонкий,  чем  эфир-1, 
образованный  амерами.  Однако  та  же  логика,  примененная  к  эфиру-2, 
заставляет  считать  его  элементы  состоящими  из  эфира-3  и  так  до
бесконечности. 
Недостаточность  сведений  о  свойствах  эфира-1,  который  в
дальнейшем  будем  называть  просто  эфиром,  заставляет  ограничиться
определением свойств только этого эфира(табл. 4.1). 
На  эфир  распространяются  все  законы  обычной  газовой  механики, 
поскольку  на  всех  уровнях  организации  материи  действуют  одни  и  те
же  законы.  Газовая  механика  прошла  определенный  путь  развития  в
других  областях  естествознания  и  теперь  может  быть  с  успехом
использована  для  расчетов  параметров  как  самого  эфира,  так  и  всех
материальных  образований,  строительным  материалом  для  которых  он
является,  и  всех   видов  взаимодействий,  которые  он  обусловливает
своими движениями. 

0

Share this post


Link to post
Share on other sites
10 часов назад, paladinuz сказал:

В самом деле, в космическом пространстве в среднем равномерно во
всех  направлениях
 распространяются  свет,  радиоволны  и
гравитационные  поля.

Тогда вы противоречите сами себе ;):

10 часов назад, paladinuz сказал:

тороидальные  вихри  являются  единственной  формой  движения, 
способной удержать в замкнутом объеме уплотненный газ. 

В

0

Share this post


Link to post
Share on other sites
9 часов назад, Farta сказал:

Тогда вы противоречите сами себе ;):

если читать далее то тут сказано про анизотропность пространства по утверждениям теории где эфир представлен как твердая субстанция.

https://www.google.com/url?sa=t&rct=j&q=&esrc=s&source=web&cd=3&cad=rja&uact=8&ved=2ahUKEwjHq-3R3efeAhX6isMKHUHaBLoQFjACegQIABAK&url=http%3A%2F%2Fwiki.web.ru%2Fwiki%2F%D0%90%D0%BD%D0%B8%D0%B7%D0%BE%D1%82%D1%80%D0%BE%D0%BF%D0%BD%D0%BE%D1%81%D1%82%D1%8C&usg=AOvVaw0mVuMfULXhB-pkNp7OlihY

 

Edited by paladinuz
0

Share this post


Link to post
Share on other sites

Элемент  эфира–  амер–  обладает  единственной  формой  движения–
равномерным  поступательным  движением  в  пространстве. 
Взаимодействие  амеров  друг  с  другом  осуществляется  единственным
способом –  путем  упругого  соударения  и,  тем  самым,  обменом
количеством  движения (импульсами).  Это  соударение  с  большой
степенью  приближения  можно  считать  абсолютно  упругим,  т.  е. 
происходящим без потерь количества движения
Совокупность амеров– элементарный объем эфира– обладает тремя
формами  движения:  диффузионной,  поступательной  и  вращательной
(рис. 4.1) [7]. 
Диффузионная  форма  движения  амеров  в  эфире  есть  всегда,  даже
когда  эфир  полностью  уравновешен  и  никакого  внешнего  движения  в
нем нет.  Поэтому эта форма движения является основной, исходной для
рассмотрения любых других форм движений. 

Рис. 4.1. Движение амера, формы и виды движения эфира
Диффузионная  форма  движения  эфира,  как  и  любого  газа, 
обеспечивает  три  вида  движения:  перенос  плотности,  перенос
количества движения(импульса), перенос энергии

Поступательная  форма  движения  эфира  обеспечивает  два  вида
движения:  ламинарное  течение (типа  ветра)  и  продольное
колебательное(типа звука, в пределах модуля упругости)

Вращательная  форма  движения  эфира  обеспечивает  два  вида
движения:  разомкнутое  вращательное (типа  смерча)  и  замкнутое
вращательное (типа тороида).
 
Всего семь основных видов движения. 
Перечисленные  виды  движения  могут  дать  широкий  спектр
комбинированных  видов  движения,  соответствующих  тем  или  иным
физическим  взаимодействиям,  физическим  полям  и  явлениям.  Кроме
того, с учетом взаимодействия потоков эфира, обладающих различными
формами  и  видами  движений,  количество  вариантов  взаимодействия
может  быть  достаточно  велико.  Однако  во  всех  этих  формах  и  видах
движений  эфира  лежит  единственный  вид  движения –  перемещение
амеров  в  пространстве  и  единственный  вид  их  взаимодействия – 
упругое  соударение,  что  и  является  общей  основой  для  всех  форм
движения  эфира  и  для  всех  видов  организации  вещества,  начиная  от
элементарных  частиц  вещества  и  кончая  Вселенной  в  целом.  Отсюда
сразу  видна  принципиальная  возможность  сведения  всех  видов
взаимодействий  к  механике –  тому  или  иному  виду  перемещения
эфирных масс в пространстве. 

 

 

2018-11-22_15-12-44.png

Edited by paladinuz
0

Share this post


Link to post
Share on other sites

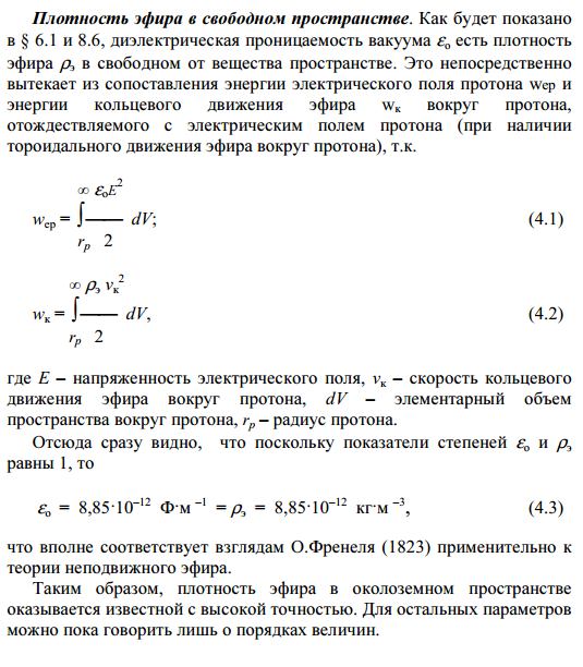
Определение  численных  значений  параметров эфира

 

2018-11-22_16-11-45.png

2018-11-22_16-13-40.png

0

Share this post


Link to post
Share on other sites

 


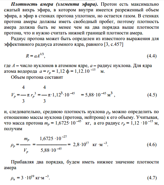
2018-11-22_16-29-32.png

2018-11-22_16-31-58.png

0

Share this post


Link to post
Share on other sites

Солнечная система как элемент Галактики
Вопросу  возникновения  Солнечной  системы  и  объяснению
особенностей  ее  строения  посвятили  свои  усилия  многочисленные
исследователи,  например  Декарт (1596–1650),  Кант (1724–1804), 
Бюффон (1707–1788),  Лаплас (1749–1827),  Дарвин (1845–1912),  Хойл
(1944,  1958),  Койпер (1951),  Мак-Кри  и  некоторые  другие.  Наиболее
признанной в настоящее время является концепция О.Ю.Шмидта(1891–
1956). Подробный обзор основных гипотез изложен в[54, 55]. 
Основные  вопросы,  на  которые  нужно  было  дать  ответ  авторам
гипотез, были следующие: 
1. Каким образом вообще произошла Солнечная система? 
516 
2.  Почему  подавляющая  часть  массы  Солнечной  системы (99,87%) 
заключена в Солнце? 
3.  Почему  плоскости  орбит  всех  планет  и  всех  основных  спутников
совпадают с плоскостью солнечного экватора? 
4. Почему  все  планеты  и  само  Солнце  обращаются  в  одном  и  том  же
(прямом) направлении? 
5.  Почему  сами  планеты  также  вращаются  вокруг  оси  в  том  же
прямом направлении? 
6.  Почему  большинство  спутников  обращается  вокруг  своих  планет
также в прямом направлении? 
7.  Почему,  несмотря  на  малую  массу,  система  планет  несет  в  себе
основной(98%) орбитальный момент? 

гипотезу  Дарвина,  высказанную  им  по  отношению
к  вопросу  образования  Луны  как  оторвавшейся  части  Земли,  можно
применить  и  по  отношению  к  образованию  всей  планетной  системы: 
при  сжатии  Солнца  на  первой  стадии  его  эволюции  на  его  поверхности
на  экваторе  должна  была  возникнуть  приливная  волна,  которая
вследствие  преобладания  центробежной  силы  над  тяготением
оторвалась  и  далее  распалась  на  части,  так  как  в  ней  имеются
внутренние  вращения.  Эти  части  сформировались  в  планеты,  с
которыми  произошло  то  же  самое–  у  них  образовались  спутники.  При
этом  такой  процесс  мог  произойти  однократно,  но  мог  произойти  и
многократно,  создавая  последовательно  приливные  волны,  выбрасывая
их  вещество  в  экваториальной  плоскости  и  формируя  поочередно  тем
самым  планеты.  Какой  вариант  был  на  самом  деле,  установить  пока
затруднительно. 
Оторвавшиеся  планеты  находились  по-прежнему  под  воздействием
эфирного  ветра.  Однако  теперь  следует  учесть,  что  силы, 
раскручивающие  планеты  по  их  орбитам,  действуют  значительно
эффективнее  тех  же  сил,  продолжающих  раскручивать  Солнце.  Это
происходит  из-за  того,  что  Солнце  составляет  большую  массу,  и
экранирующее действие вещества для эфирного ветра здесь значительно 
больше,  чем  в  малых  массах.  А  главное,  диаметр  Солнца  меньше,  чем
диаметр  орбит  планет.  Следовательно,  разность  скоростей  в
градиентном  течении  для  орбит  планет  больше,  чем  для  поверхностных
слоев  Солнца,  а  значит,  орбитальный  момент  у  планет  будет
наращиваться гораздо эффективнее, чем у Солнца.

2018-11-22_23-56-01.png

0

Share this post


Link to post
Share on other sites

В 1859 году, астроном Ричард Каррингтон, по имени которого в последствии и прозвали происшествие, обнаружил странные пятна на Солнце. Громадные затемнения на его поверхности были невероятного размера, а через несколько часов после обнаружения, они стали различимы и невооруженным глазом.

По прошествии короткого времени, эти пятна превратились в два огромных шара, которые на время даже затмили Солнце, а после исчезли. Каррингтон предположил, что на поверхности нашего светила произошли две громадных солнечных вспышки, два мега взрыва, и он не ошибся.

из статьи Как Солнце уничтожило мины США

Wi39yAWE5S6z-xFCojzVu0xTymj69mZhsSGEGQmPM1tGz7EFCzlHis79MPJAphDFtcKZlMLb-5I5428SBm6RRUNwlNA4SllWwrUijXU8qp5cPKXqusY982sAici6Rlo2.jpg

0

Share this post


Link to post
Share on other sites

Create an account or sign in to comment

You need to be a member in order to leave a comment

Create an account

Sign up for a new account in our community. It's easy!


Register a new account

Sign in

Already have an account? Sign in here.


Sign In Now

  • Recently Browsing   0 members

    No registered users viewing this page.