Beta

Chevrolet Spark и всё, что с ним связано

32 525 posts in this topic

Только что, ShPioN сказал:

все такие какие там цифры? чисто академический интерес.

будет возможность-взвешу и то и это.

1

Share this post


Link to post
Share on other sites
21 час назад, Strij сказал:

Попробуйте ключом завести без ожидания подкачки, сразу на стартер.

Попробовал.Тупо заглох.;)

Edited by Тетра
0

Share this post


Link to post
Share on other sites
5 часов назад, Алехандро сказал:

Так это и не проблема вообще. Мелочь. Особенность. А вы ее перековыряли всю.

Я "ковырял" ее по регламенту ТО. :) Пробег 36. тыс. первая замена свечей и промывка форсунок с заслонкой. Но действительно. какой то большой разницы не заметил. Заодно думал. что эта болячка уйдет. Нифига не ушла. Не критично конечно. но ведь целый год при разной температуре на разном бензине всегда заводился с полпинка. Единственное. на чем заморочился по теме. так это сам промыл и смазал регулятор холостого хода. но там работы на пару минут. да и жужжать стал потише.

Edited by Тетра
0

Share this post


Link to post
Share on other sites

Есть еще вот такой вопрос. У меня такая же история. только пока без трещины. Ехать за новым бачком или просто захренячить эту трубку обратно?:icon_eek:6f813404k3f3-960.jpg

0

Share this post


Link to post
Share on other sites
7 минут назад, Тетра сказал:

Ехать за новым бачком или просто захренячить эту трубку обратно?

если есть азарт и любите рискнуть, то запаять. если не хотите головняка и встрять посреди пустыни ночью с пустой системой ОЖ и убитым мотором, то лучше купить копеечный бачок новым :) 

0

Share this post


Link to post
Share on other sites

только не берите самый дешевый. дриснул такой в матизе через пол года. по задней стенке, не сразу нашли

0

Share this post


Link to post
Share on other sites
59 минут назад, ShPioN сказал:

если есть азарт и любите рискнуть, то запаять. если не хотите головняка и встрять посреди пустыни ночью с пустой системой ОЖ и убитым мотором, то лучше купить копеечный бачок новым :) 

На фото не мой бачек. у меня трещины на штуцере пока нет. но металлическая трубка также уже вылезла. Вот я и думаю. посадить на клей эту трубку и засунуть ее обратно или уже сразу ехать за новым. То. что надо брать корейский оригинальный это само собой. но и мой заводской и пока не травит.

0

Share this post


Link to post
Share on other sites
4 часа назад, Тетра сказал:

Попробовал.Тупо заглох.;)

У меня как раз наоборот. Уже неделю так завожу. На раз-два-три размеренно. Педаль газа при этом не трогаю.

0

Share this post


Link to post
Share on other sites
3 минуты назад, Strij сказал:

На раз-два-три размеренно.

Так он три раза насосать успеет:D

Edited by Тетра
0

Share this post


Link to post
Share on other sites

Он начнет, но до конца не жду. По секундам.

0

Share this post


Link to post
Share on other sites

 Бачки на спарк 1л. и 1.2л. одинаковые? А главное там где нибудь написано "братан. мамой клянусь. чисто Корея" с уважением китаец ? Или только по разнице в цене ориентироваться?

 

 

Edited by Тетра
0

Share this post


Link to post
Share on other sites
9 часов назад, ShPioN сказал:

все такие какие там цифры? чисто академический интерес.

Народ уже взвешивал разные диски:

Литье (родное) - 5,4 кг
Штампы 14-ые диски от Кобальта (Андижан) - 6,2 кг
Штампы от Нексии (Фергана) - 9 кг

Обутые в резину колеса весят:
Родное 12,3 кг (но взвешивали потертое, с пробегом):icon_eek:
От кобальта 13,5 кг

Edited by MeliusMaris
1

Share this post


Link to post
Share on other sites
2 часа назад, Тетра сказал:

 Бачки на спарк 1л. и 1.2л. одинаковые? А главное там где нибудь написано "братан. мамой клянусь. чисто Корея" с уважением китаец ? Или только по разнице в цене ориентироваться?

 

 

Нашел. На корейце галограмма наклейка с номером. такой же номер выбит на корпусе бачка. Может кому пригодится.

0

Share this post


Link to post
Share on other sites
12 часов назад, maxxxi сказал:

я отцу менял на лт родное литье на штамповки. Литье тяжелее гораздо. Я про спарк

Хм. Тут тоже взвешивали и колесо с литьем оказалось легче (на 0,7 кг), чем со штамповками такого же размера.

https://www.drive2.ru/l/510485382786187873/

Edited by MeliusMaris
2

Share this post


Link to post
Share on other sites

Доброго времени суток, уважаемые коллеги!
Третий день читаю этот замечательный форум, почерпнул массу полезной информации, искреннее почтение создателям и участникам данного ресурса.
Надеюсь, что получу пинок в нужном направлении, так как зашел в тупик.Вкратце о проблеме.
Мой Спарк 2012г. 1,0 движок,механика,куплен в феврале, вдруг посадил до нуля аккумулятор.После зарядки я обнаружил, что куда-то утекает 1.5 ампера.При выключенном зажигании.Но при этом машина заводится, едет и никаких аварийных сигналов не подаёт.
Далее начались пляски с отключением всего, что может подтекать.Генератор,стартер,компьютер,магнитола,замок зажигания.Все предохранители и реле под капотом и в салоне по очереди вынимались.Прозвонка тестером указывает на коротыш в салоне.Схема, нарытая в интернете, показывает, что этого не может быть.Но,увы,это есть.
Сформулирую вопрос: какой потребитель остаётся под напряжением минуя все предохранители и где его искать?
Буду безмерно благодарен за любую информацию.

Дело происходит в Голландии.

Edited by Гастрарбайтер
0

Share this post


Link to post
Share on other sites

сигналка стоит?

15 hours ago, Гастрарбайтер said:

Дело происходит в Голландии.

сигналка стоит?

лампы освещения салона, подсветка, все горит?

все электроприборы функционируют?

0

Share this post


Link to post
Share on other sites

Сигналки нет.

Всё работает как обычно.

На днях объездил на нём ближние автосвалки, хотел найти полуразобранный Спарк и посмотреть на разводку проводов, но такой модели нет в наших краях.

На парковке снимаю клемму.

Стрёмно. Ведь где-то что-то должно греться, а машина газовая.

0

Share this post


Link to post
Share on other sites
6 минут назад, Гастрарбайтер сказал:

На парковке снимаю клемму.

прерыватель массы поставь просто в салоне у сидения...

как на зилах

0

Share this post


Link to post
Share on other sites

Не только на Зилах. На права сдавал на ГАЗ-51А.

А полтора ампера себя проявят рано или поздно.

Лишь бы не поздно.

0

Share this post


Link to post
Share on other sites
1 минуту назад, Гастрарбайтер сказал:

А полтора ампера себя проявят рано или поздно.

Лишь бы не поздно.

поэтому на разрыв массу

в первую очередь

чтоб торпедка не горела 

0

Share this post


Link to post
Share on other sites

Подключите мультиметр и по очереди скидывайте предохранители.

0

Share this post


Link to post
Share on other sites

с этого начинал. радиолюбитель со стажем. Это идёт мимо предохранетелей.

0

Share this post


Link to post
Share on other sites
16 часов назад, Гастрарбайтер сказал:

Схема, нарытая в интернете, показывает, что этого не может быть.Но,увы,это есть.

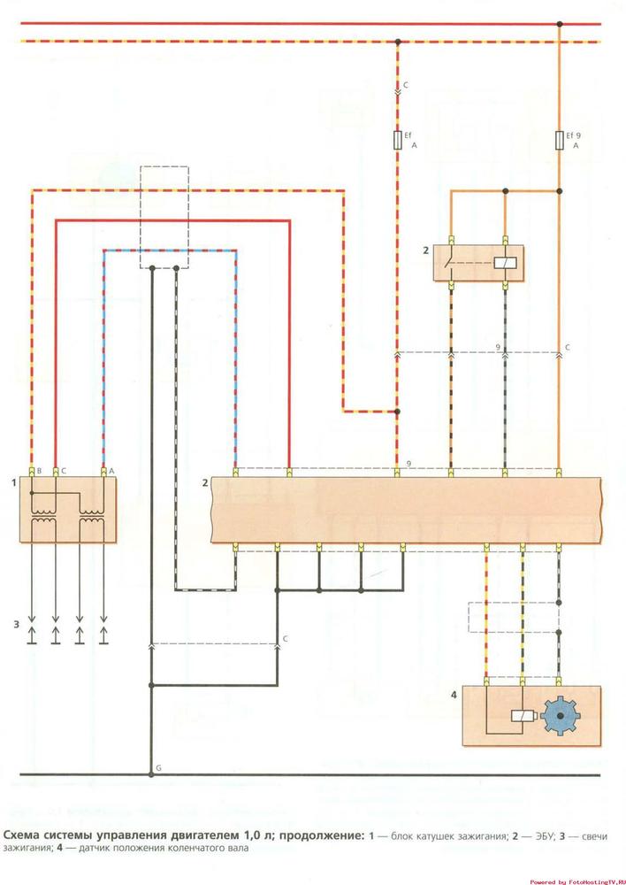
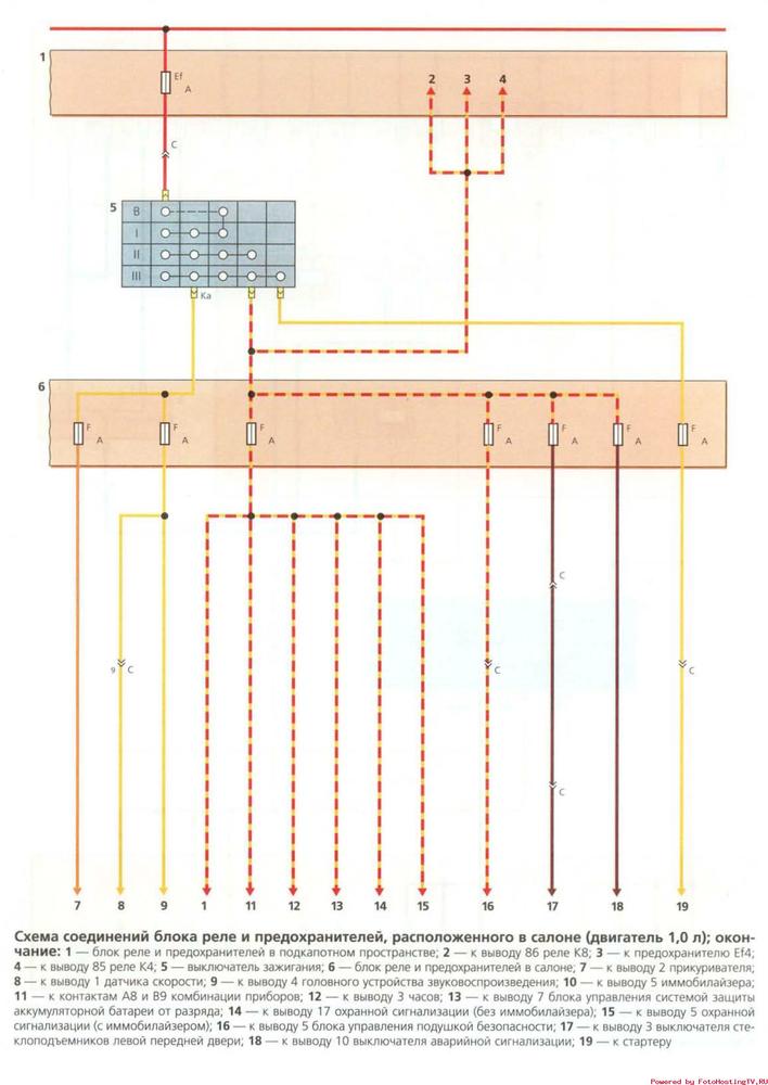
выложите сюда схему ...посмотрим

0

Share this post


Link to post
Share on other sites
6 минут назад, Гастрарбайтер сказал:

с этого начинал. радиолюбитель со стажем. Это идёт мимо предохранетелей.

если  никаких подключений....навесного левого оборудования нет

может дело в самом генераторе? 

0

Share this post


Link to post
Share on other sites

Create an account or sign in to comment

You need to be a member in order to leave a comment

Create an account

Sign up for a new account in our community. It's easy!


Register a new account

Sign in

Already have an account? Sign in here.


Sign In Now

  • Recently Browsing   0 members

    No registered users viewing this page.